Équipements opérationnels pour drones de travail |
Dans cet article, je vais brièvement vous présenter mon PPE ( Projet Professionnel Encadré ).
Ce projet a été réalisé en collaboration avec mes camarades
BHAVSAR Aditya, DIALO Hamidou et HALIMI Adel.
OBJECTIF DU PPE
Notre projet vise à permettre à des utilisateurs particuliers d'effectuer des tâches en hauteur difficiles d'accès ou dangereuses grâce à un drone.
L'idée est de concevoir des accessoires modulables et interchangeables pour un drone existant et ne nécessitant pas de permis.
L'objectif de notre PPE est de concevoir des maquettes 3D de ces accessoires.
Nous avons pris la décision de travailler avec le drone FIMI MINI 3 SE.
Puisqu'il pèse 250g, son utilisation ne nécessite pas de permis.
CONCEPTION DES ACCESSOIRES

À notre stade du projet, nous n'avons pas encore finalisé le système de fixation.
Ce système de fixation devra permettre une interchangeabilité facile des différents accessoires.
Pour l'instant, seul la conception de 3 accessoires ont été lancés.
Je suis chargé de la conception de l'accessoire : Brushwood Cutter.
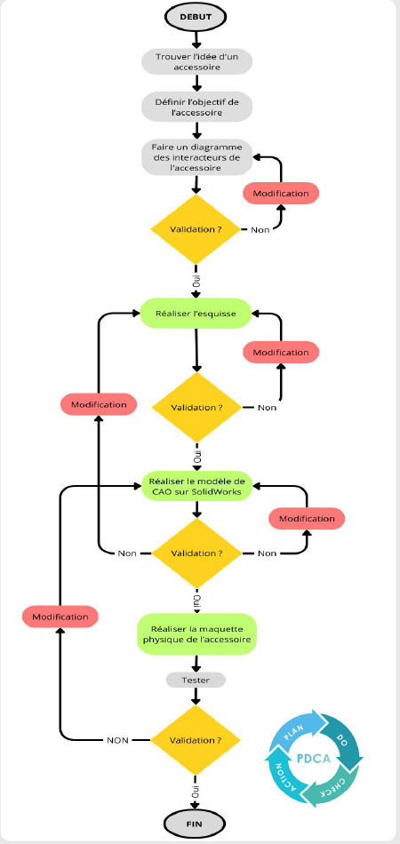
Organigramme de notre démarche de conception pour chaque accessoire.

|
Hook
|
Brushwood Cutter | The Retriever |
|
Il s'agit d'un crochet suspendu à un fil de pêche. Cet accessoire permettra de récupérer des objets en les accrochants.
|
Cet accessoire permettra de couper de petits branchages à l'aide d'une petite scie circulaire | Il s'agit d'un aimant suspendu à fil à de pêche rétractable. Cet accessoire permettra de récupérer des objets métalliques |
![]() |
![]() |
![]() |



